欢迎来到太阳成tyc7111cc集团网站!
PROGRAM NAME
2016-09-01
2019-05-22
2023-12-19
2015-06-17
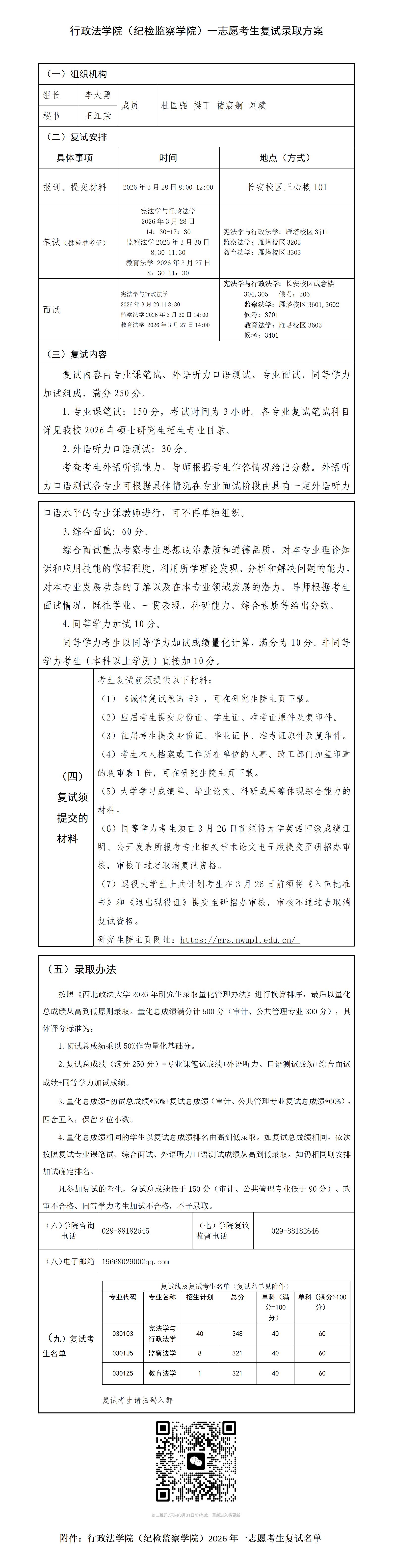
太阳成tyc7111cc集团(纪检监察学院)2026年监察法学专业复试名单.pdf
太阳成tyc7111cc集团(纪检监察学院)2026年教育法学专业复试名单.pdf
太阳成tyc7111cc集团(纪检监察学院)2026年宪法学与行政法学专业复试名单.pdf
上一篇:已经是第一篇了
下一篇:关于“法学纪检监察实验班”补充遴选公告